首页> 招标查询> 招标详情
百度智慧中心
信息来源: ******[查看]
|地区:陕西
|类型:采购公告
基本信息
信息类型:采购公告
区域:陕西
源发布时间:2025-11-20
项目名称:******[查看]
招标单位:******[查看]
招标联系人:******[查看]
招标联系电话:******[查看]
*符合收录标准*
正文附件下载

招标公告

一、 招标条件

招标项目百度智慧中心项目招标类型为 专业分包 招标人为******有限公司。项目已具备招标条件,现对该项目地下一层金刚砂地面专业分包进行公开招标。

二、项目概况及招标范围:

1、工程概况

工程地点:新城区幸福南路以东,咸宁路以南

结构类型:框架剪力墙砼结构。

建筑面积:193838㎡。

2、招标范围及工作内容

招标施工范围:百度智慧中心项目施工范围内的施工图纸(含设计变更)所包含的地下一层金刚砂地面工程。

施工内容包括:包括但不限于百度智慧中心项目施工范围内的施工图纸(含设计变更)所包含的所有地下一层金刚砂地面(金刚砂 固化剂,垫层厚度≥80mm 的C30普石混凝土)等的制作、运输、成品保护等 。具体做法详见设计图纸,满足相关规范要求。

技术标准:符合相应的国家标准或行业标准,不存在安全隐患。

质量标准:具体国家标准规范包括但不限于以下内容:按照《GB 50209-2010》建筑地面工程施工质量验收。如国家颁布新标准或者更高标准,应当满足新标准或者更高标准的要求。

安全要求: 零安全事故;安全防护用品使用率达100%,现场安全达标合格率100% ,人员持证上岗率100%

进度要求(主要工期节点):以甲方实际通知为准。

3、其他要求         /           

三、 投标人资格要求

1、投标人为独立法人资格,具备营业执照、开户许可证、建筑业企业资质证书、安全许可证、纳税证明(一般纳税人有)、法人身份证、财务报表(资产负债表、利润表、现金流量表(上年度整年或最近半年内)),注册资本金/万元及以上,并具有与本招标项目相应的施工能力

2、具有相经营范围的有效营业执照

3、近三年施工业绩及企业资信良好,无不良记录,类似工程完成情况良好。

4、具有相应的施工能力满足现场需求

5、本项目不接受联合体投标。投标单位为同一人或者存在控股、管理关系的不同单位,不得参加同一项目投标的报名。  

6法定代表人授权委托书及被授权人身份证件(法定代表人参与投标仅提供法人身份证)。

7、公告未述内容详见招标文件,不一致时,以招标文件为准。

8、对供应商资质方面的其他要求:经营范围含装饰等

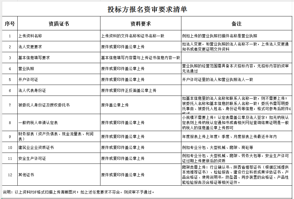
ffe13df7-354e-4b3d-8a32-1ee106de2b87.png

image.png

四、投标报名:

1公开报名截止时间: 自招标公告发布之日起5日截止报名。

2、报名地点:建云采电子商务******yunc.com)。

3、逾期报名或者未报名的投标人(签收不等同于报名),招标人不予受理。

五、投标保证金

本次投标保证金为  /  万元整(中标后自动转为履约诚意金,投标保证金公对公转账形式支付,并注明标单位、项目名称招标内容

账号: / 开户行: /

对于未能按要求提交投标保证金的投标人,招标人可以视为未响应招标文件内容而取消投标资格。

招标人在确定中标单位后无息还未中标单位的投标保证金。

六、招标文件的获取

凡有意参加投标者,请于2025 11 25日至2025 12 2日,在陕建云采电子商务平台******yunc.com领取

六、投标文件的递交

 1、投标文件递交的截止时间为2025 12  2 14 时,标书递交方式

1陕建云采电子商务平台******yunc.com上递交电子扫描签章完整的投标文件PDF格式

2)逾期送达或未送达指定地点以及提供虚假资料的投标文件,招标人不予受理。

七、平台注册

投标单位必须在陕建云采电子商务平台中陕建投标版块进行登录、注册注册时需上传资格要求中的资质文件(原件扫件)PDF格式,审核通过后方可进行投标工作。

、联系方式:

******有限公司

   址:陕西省西安市浐灞区金花北路4333号

人: 李工                 联系电话:******


查看信息来源网站
快照:2025-11-20
收藏
免责声明

【1】凡本网注明来源:"今日招标网"的所有文字、图片和音视频稿件,版权均属于今日招标网,转载请必须注明机今日招标网,违反者本网将追究相关法律责任。

【2】本网转载并注明自其它来源的作品,是本着为读者传递更多信息之目的,并不代表本网赞同其观点或证实其内容的真实性,不承担此类作品侵权行为的直接责任及连带责任。其他媒体、网站或个人从本网转载时,必须保留本网注明的作品来源,并自负版权等法律责任。

【3】如涉及作品内容、版权等问题,请在作品发表之日起一周内与本网联系。

招标文件下载 x
绑定手机号码
10秒快速绑定,找项目快人一步
公司名称:*
姓名:*
关键词:
手机号:*
验证码:* 发送验证码 已发送(60s)

开通黄金会员,即可查看实时商机信息(30条/天)

每天提供100000+条招投标采购信息,随时掌握最新发布的商机,实时更新

开通地区选择
全国
浙江
黄金会员权益
查看信息(30条/天)
信息订阅(5组)
来源跳转验证(30次)
附件下载(部分正文涵盖)
铂金会员权益 (包含黄金会员权益)
查看信息(100次/天)
信息订阅(10组)
来源跳转验证(100次)
项目导出(100条)
附件下载(部分正文涵盖)
钻石会员权益 (包含铂金会员权益)
查看信息(无限制)
信息订阅(无限制)
来源跳转验证(无限制)
企业推荐
项目导出(1000条)
企业信息
附件下载(部分正文涵盖)

抱歉,您当前会员等级权限不够!

此功能只对更高等级会员开放,立即提升会员等级!享受更多权益及功能

立即提升会员等级
订单创建成功,打开微信扫一扫完成付款

打开微信扫一扫完成付款

商品名称 暂无
订单编号 暂无
支付方式 微信支付
微信支付 ¥ 249
切换方式

切换到支付宝支付

购买即同意《今日招标线上购买及服务协议》